十五五方案参考全文 VIP免费

十五五方案参考全文_第1页
十五五方案参考全文_第2页
十五五方案参考全文_第3页
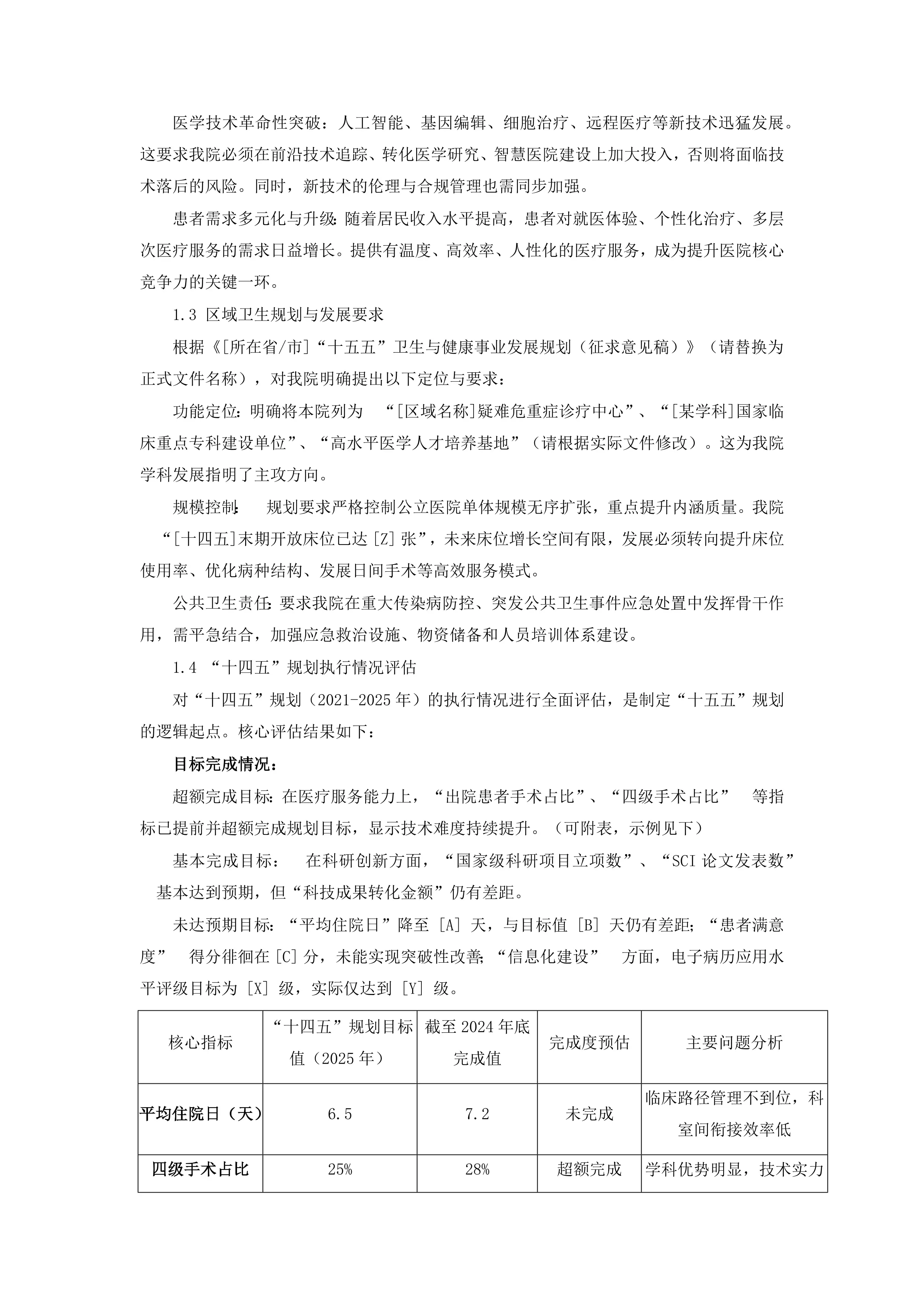
某医院“十五五”发展规划(2026-2030)文案大纲 ——以高质量发展为主题,构建可持续、可衡量、可执行的战略行动体系 第一部分:总论与形势研判 1.规划背景与依据 1.1 国家战略引领与政策导向 “十五五”时期是我国全面建成社会主义现代化强国、实现第二个百年奋斗目标的关键 五年,也是深入推进“健康中国 2035”战略的攻坚期。本规划紧密围绕以下核心国家战略 与政策导向展开: 公立医院高质量发展深化期:国家关于推动公立医院高质量发展的意见将从“十四五” 的启动布局进入“十五五”的全面深化与考核阶段。我院必须将发展模式从规模扩张转向质 量效益提升,将运行模式从粗放管理转向精细化管理,将资源配置从注重物质要素转向更加 注重人才技术要素。 “健康中国”行动内涵拓展:战略重心将从“以治病为中心”向“以人民健康为中心” 加速转变。这对三甲医院提出了更高要求:不仅要提供疑难危重症的诊疗服务,更要前移预 防关口、下沉健康资源、创新服务模式,在重大疾病筛查、健康管理、医防融合等方面发挥 区域引领作用。 医疗卫生服务体系持续优化:国家医学中心、区域医疗中心、紧密型城市医疗集团和县 域医共体的建设将重塑医疗格局。作为区域性核心医院,我院必须明确自身在分级诊疗体系 中的“塔尖”定位,通过技术辐射、人才下沉、同质化管理,带动区域整体医疗水平提升, 同时应对来自更高层级医学中心的竞争压力。 1.2 医疗卫生行业深度变革挑战 “十五五”期间,医院发展面临的外部环境发生深刻变化,既是挑战,亦是机遇: 人口结构与疾病谱系变化: 我国人口老龄化程度持续加深,[我市/省] 60岁以上人口 占比已达 [X]%(请填入实际数据),慢性病、多发病、退行性疾病负担日益加重。这对我 院的学科结构(如老年医学、康复医学、慢性病管理)、诊疗模式和长期照护服务能力提出 新课题。 医保支付方式改革(DRG/DIP)常态化: 医保支付改革已从试点探索进入全面覆盖与 深化应用阶段。“十四五”末,我院 DRG/DIP医保结算金额占比已达 [Y]%(请填入实际数 据)。在“十五五”,改革将进一步影响医院收入结构,倒逼医院必须狠抓临床路径优化、 成本精细管控、诊疗行为规范,在保障医疗质量的前提下,实现效率提升和费用控制。

1、当您付费下载文档后,您只拥有了使用权限,并不意味着购买了版权,文档只能用于自身使用,不得用于其他商业用途(如 [转卖]进行直接盈利或[编辑后售卖]进行间接盈利)。
2、本站所有内容均由合作方或网友上传,本站不对文档的完整性、权威性及其观点立场正确性做任何保证或承诺!文档内容仅供研究参考,付费前请自行鉴别。
3、如文档内容存在违规,或者侵犯商业秘密、侵犯著作权等,请点击“违规举报”。

Q:已扫码付款购买某文档,但购买成功后没有显示下载入口?

A:建议您微信注册登录后购买,不要再次付款。出现该问题的概率很低,联系客服会尽快解决。

Q:如何查询已购买的文档和支付明细?

A:在您的“个人中心-我的订单”里,您可以查看到自己的文档购买记录。

Q:购买后如何下载?

A:在您的“我的订单”里,您可以下载购买的文档到本地。

Q:文档下载后打不开?

A:推荐使用Edge、Chrome内核浏览器下载。下载成功后,使用较高版本 office 或 wps 打开文档。如果文档扩展名不符,修改文档扩展名即可解决。

Q:下载后文档与页面展示有差异?

A:文档的总页数、文档格式和文档大小以系統显示为准,发生争议时,平台客服以系统显示作为判断依据。

Q:文档购买后可以申请退款吗?

A:所有收费文档都可以先部分预览再购买,且平台自身不编辑或修改文档内容,也不对该等内容的真实性、有效性负责。请您谨慎选择所需内容后支付。除因文档自身质量问题外(如:文档出现空白、乱码、内容缺失或下载后内容不一致、无法正常显示、损坏无法打开等情形),付费文档不予退换。

Q: 购买文档后如何咨询客服?

A: 首页点击页面右下角【在线客服】(周一至周五9点-17点),我们将安排专人为您处理。

【智研院】医疗智库
实名认证
内容提供者

欢迎关注医信医管智研院公众号,加入读者交流群获取更多医疗干货内容!

确认删除?
回到顶部
在线客服
己有书馆