大学附属医院十五五发展规划方案参考 VIP免费

大学附属医院十五五发展规划方案参考_第1页
大学附属医院十五五发展规划方案参考_第2页
大学附属医院十五五发展规划方案参考_第3页
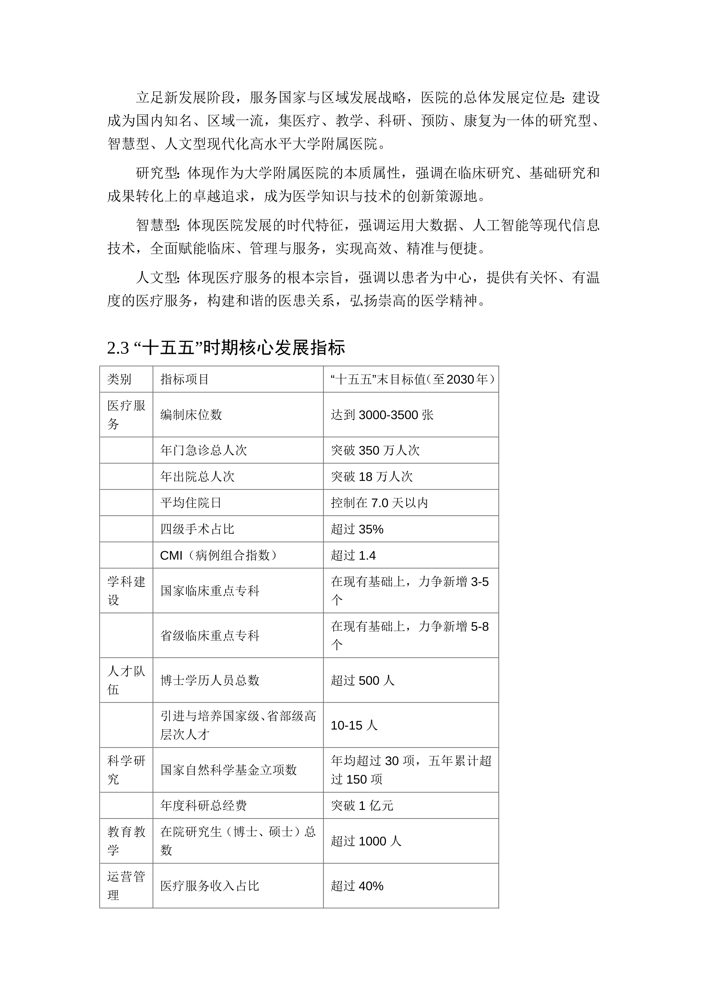
大学附属医院“十五五”发展规划(2026-2030 年) 第一章:时代背景与战略抉择 “十五五”时期(2026-2030 年),是我国在全面建成小康社会后,迈向社会 主义现代化强国新征程的关键五年,也是“健康中国 2030”战略从蓝图规划进入 全面纵深推进的决胜阶段。对于作为国家医疗卫生服务体系中坚力量的公立医院 而言,这一时期不仅是发展的延续,更是一场深刻的、以价值为导向的系统性革 命。医院的发展不再是孤立的自我成长,而是必须在国家宏观战略的宏大棋局中 精准落子,在深化改革的时代浪潮中勇立潮头。 1.1 国家宏观导向:高质量发展与三明医改精神的全面深化 “高质量发展”是“十五五”时期所有公立医院发展的根本主题与核心遵循。这 标志着我国公立医院的发展理念实现了历史性的飞跃,必须彻底告别过去依赖床 位扩张、设备竞赛和药品耗材收入增长的粗放式、外延式发展模式,坚定不移地 转向以内涵建设、质量提升、效率优化和创新驱动为核心的集约式、高质量发展 道路。这一转型要求医院的价值坐标发生根本性转变,从单纯追求业务收入和规 模,转向全面追求更优的临床效果、更高的运行效率、更低的资源消耗和更好的 患者体验。 与此同时,发源于福建三明,并已上升为国家医改指导思想的“三明医改精 神”,为公立医院高质量发展的实践路径提供了深刻启示和根本遵循。其“三医联 动、腾笼换鸟、回归公益、薪酬改革”的核心内涵,在“十五五”时期将从试点探 索全面转向纵深推进。医院作为改革的关键环节,必须深刻领会并主动实践: 践行“三医联动”:深刻认识到医院改革并非单兵突进,必须在医保支付方式 改革(DRG/DIP)的强力引导下,协同推进药品耗材集中采购与供应制度改革, 形成医疗、医保、医药改革的强大合力。 深化“腾笼换鸟”:通过严格执行国家药品和高值医用耗材集中带量采购政策 ,以及建立院内合理的用药用材目录和监督机制,坚决挤压流通环节的“水分”( 腾笼),为提升体现医务人员技术劳务价值的医疗服务价格、优化医院收入结构 、改革内部薪酬分配制度创造宝贵空间(换鸟)。 强化“薪酬改革”:以“三明医改精神”为指引,探索建立与医务人员劳动价值 和技术难度相匹配的、与药品耗材检查等收入完全脱钩的科学薪酬体系。这是破

1、当您付费下载文档后,您只拥有了使用权限,并不意味着购买了版权,文档只能用于自身使用,不得用于其他商业用途(如 [转卖]进行直接盈利或[编辑后售卖]进行间接盈利)。
2、本站所有内容均由合作方或网友上传,本站不对文档的完整性、权威性及其观点立场正确性做任何保证或承诺!文档内容仅供研究参考,付费前请自行鉴别。
3、如文档内容存在违规,或者侵犯商业秘密、侵犯著作权等,请点击“违规举报”。

Q:已扫码付款购买某文档,但购买成功后没有显示下载入口?

A:建议您微信注册登录后购买,不要再次付款。出现该问题的概率很低,联系客服会尽快解决。

Q:如何查询已购买的文档和支付明细?

A:在您的“个人中心-我的订单”里,您可以查看到自己的文档购买记录。

Q:购买后如何下载?

A:在您的“我的订单”里,您可以下载购买的文档到本地。

Q:文档下载后打不开?

A:推荐使用Edge、Chrome内核浏览器下载。下载成功后,使用较高版本 office 或 wps 打开文档。如果文档扩展名不符,修改文档扩展名即可解决。

Q:下载后文档与页面展示有差异?

A:文档的总页数、文档格式和文档大小以系統显示为准,发生争议时,平台客服以系统显示作为判断依据。

Q:文档购买后可以申请退款吗?

A:所有收费文档都可以先部分预览再购买,且平台自身不编辑或修改文档内容,也不对该等内容的真实性、有效性负责。请您谨慎选择所需内容后支付。除因文档自身质量问题外(如:文档出现空白、乱码、内容缺失或下载后内容不一致、无法正常显示、损坏无法打开等情形),付费文档不予退换。

Q: 购买文档后如何咨询客服?

A: 首页点击页面右下角【在线客服】(周一至周五9点-17点),我们将安排专人为您处理。

【智研院】医疗智库
实名认证
内容提供者

欢迎关注医信医管智研院公众号,加入读者交流群获取更多医疗干货内容!

确认删除?
回到顶部
在线客服
己有书馆