3.慢性病风险筛查项目(2025年版)

3.慢性病风险筛查项目(2025年版)_第1页
3.慢性病风险筛查项目(2025年版)_第2页
3.慢性病风险筛查项目(2025年版)_第3页
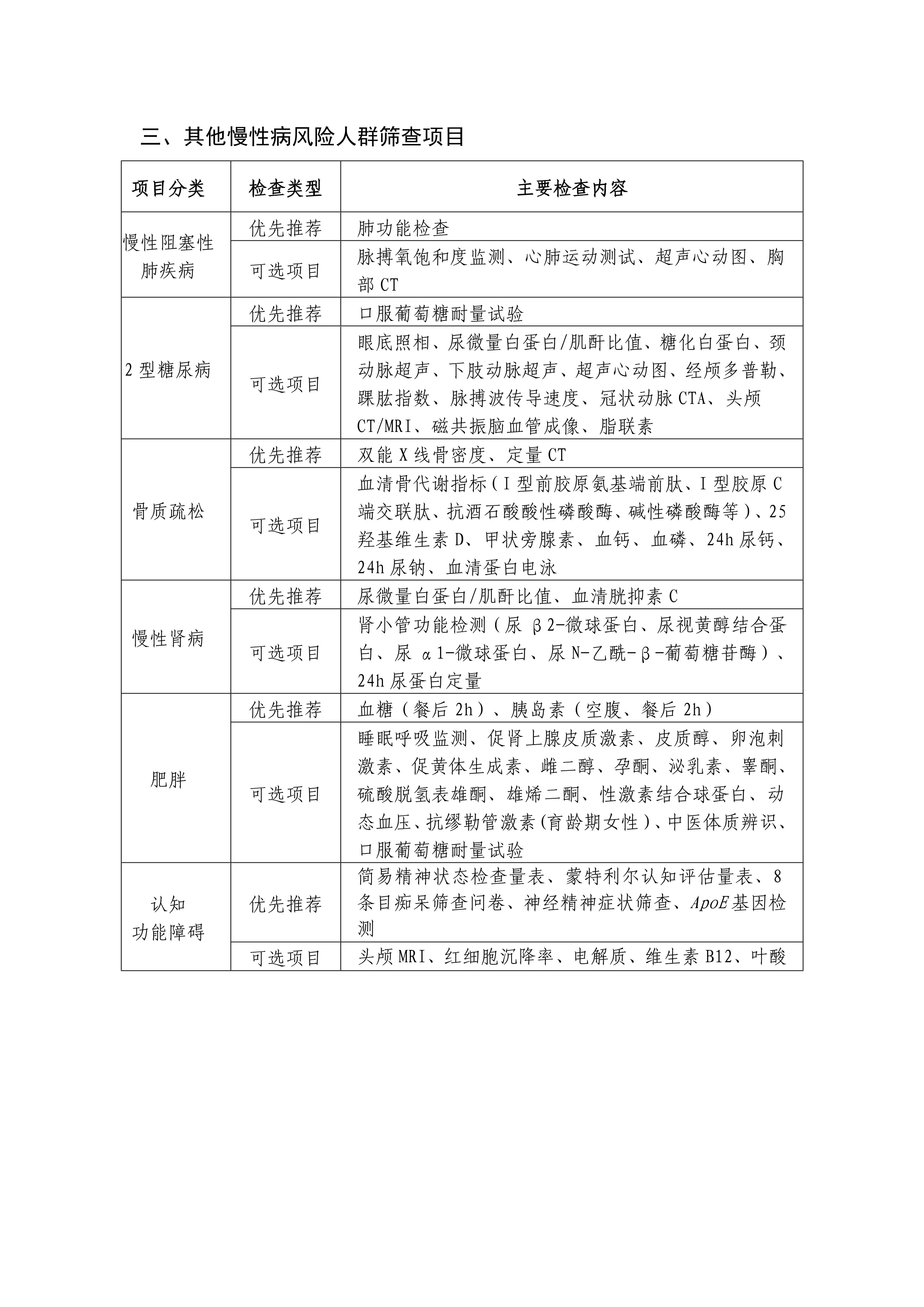
附件 3 慢性病风险筛查项目(2025 年版) 一、心脑血管疾病风险人群筛查项目 项目分类 检查类型 主要检查内容 优先推荐 动态血压、超声心动图、颈动脉超声 高血压 可选项目 眼底照相、尿微量白蛋白/肌酐比值、经颅多普 勒、踝肱指数、脉搏波传导速度、冠状动脉 CTA、头颅 CT/MRI、磁共振脑血管成像、睡眠呼 吸监测、动态心电图、超敏 C反应蛋白、肾动脉 超声、血钾、血钠、血浆肾素浓度、血醛固酮、 醛固酮/肾素浓度比值、24h尿钾、24h尿钠、24h 尿醛固酮、肾上腺 CT 优先推荐 颈动脉超声、超声心动图、冠脉钙化积分、动态 心电图、高敏肌钙蛋白 冠心病 可选项目 肌酸激酶、肌酸激酶同工酶、载脂蛋白 A1、载 脂蛋白 B、脂蛋白(a)、超敏 C 反应蛋白、冠 状动脉 CTA、踝肱指数、脉搏波传导速度、B 型 脑钠肽/N末端 B型脑钠肽前体 优先推荐 头颅 CT、颈动脉超声、超声心动图、动态血压、 动态心电图、经颅多普勒 脑卒中 可选项目 头颅 MRI、磁共振脑血管成像、头颅 CTA、颈部 CTA、 睡眠呼吸监测

1、当您付费下载文档后,您只拥有了使用权限,并不意味着购买了版权,文档只能用于自身使用,不得用于其他商业用途(如 [转卖]进行直接盈利或[编辑后售卖]进行间接盈利)。
2、本站所有内容均由合作方或网友上传,本站不对文档的完整性、权威性及其观点立场正确性做任何保证或承诺!文档内容仅供研究参考,付费前请自行鉴别。
3、如文档内容存在违规,或者侵犯商业秘密、侵犯著作权等,请点击“违规举报”。

Q:已扫码付款购买某文档,但购买成功后没有显示下载入口?

A:建议您微信注册登录后购买,不要再次付款。出现该问题的概率很低,联系客服会尽快解决。

Q:如何查询已购买的文档和支付明细?

A:在您的“个人中心-我的订单”里,您可以查看到自己的文档购买记录。

Q:购买后如何下载?

A:在您的“我的订单”里,您可以下载购买的文档到本地。

Q:文档下载后打不开?

A:推荐使用Edge、Chrome内核浏览器下载。下载成功后,使用较高版本 office 或 wps 打开文档。如果文档扩展名不符,修改文档扩展名即可解决。

Q:下载后文档与页面展示有差异?

A:文档的总页数、文档格式和文档大小以系統显示为准,发生争议时,平台客服以系统显示作为判断依据。

Q:文档购买后可以申请退款吗?

A:所有收费文档都可以先部分预览再购买,且平台自身不编辑或修改文档内容,也不对该等内容的真实性、有效性负责。请您谨慎选择所需内容后支付。除因文档自身质量问题外(如:文档出现空白、乱码、内容缺失或下载后内容不一致、无法正常显示、损坏无法打开等情形),付费文档不予退换。

Q: 购买文档后如何咨询客服?

A: 首页点击页面右下角【在线客服】(周一至周五9点-17点),我们将安排专人为您处理。

Easy留学
实名认证
内容提供者

该用户很懒,什么也没介绍

确认删除?
回到顶部
在线客服
己有书馆