〔2024〕17号-关于印发四川省中医住院病历质量评定标准(2024年版)的通知

〔2024〕17号-关于印发四川省中医住院病历质量评定标准(2024年版)的通知_第1页
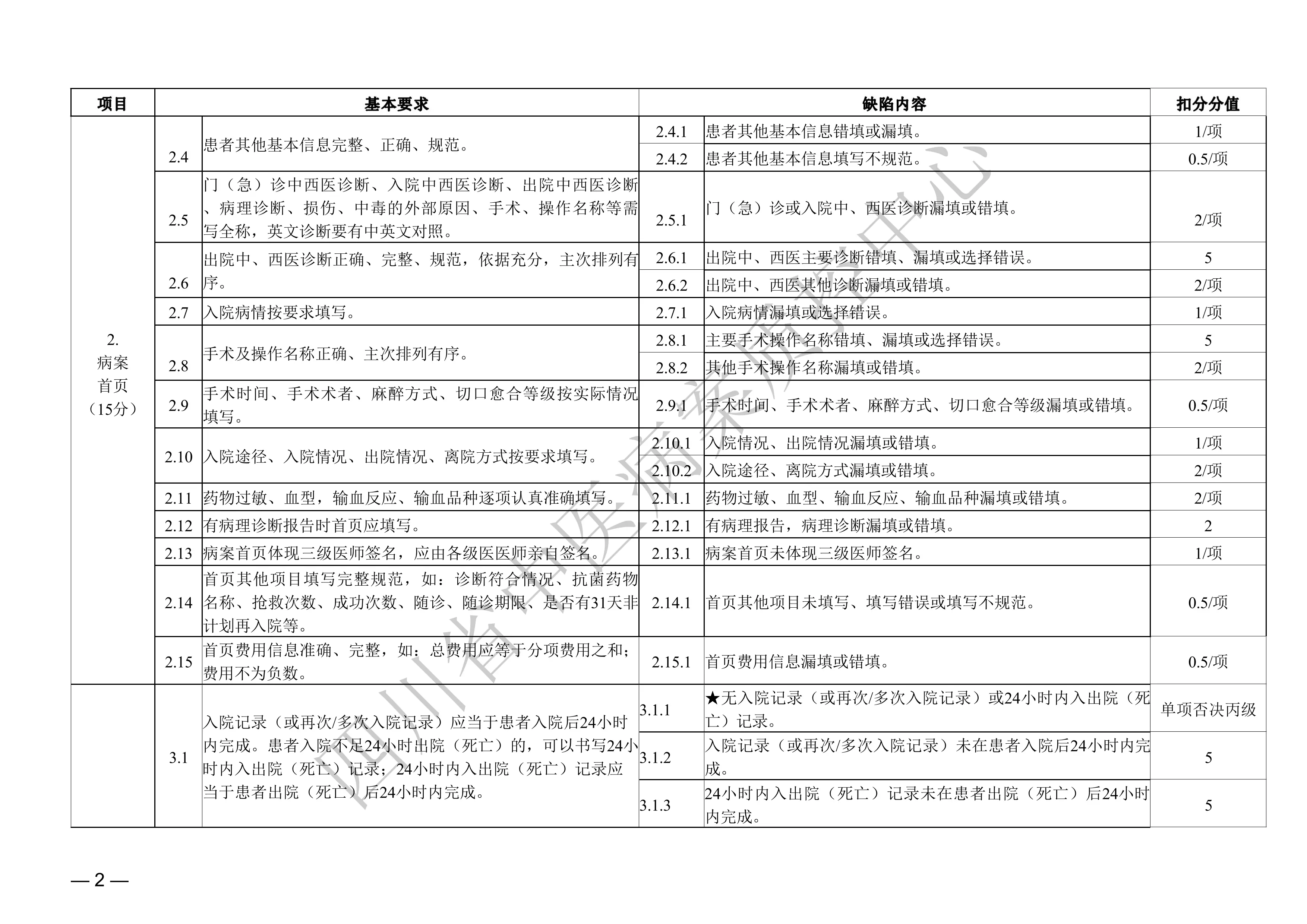
〔2024〕17号-关于印发四川省中医住院病历质量评定标准(2024年版)的通知_第2页
〔2024〕17号-关于印发四川省中医住院病历质量评定标准(2024年版)的通知_第3页
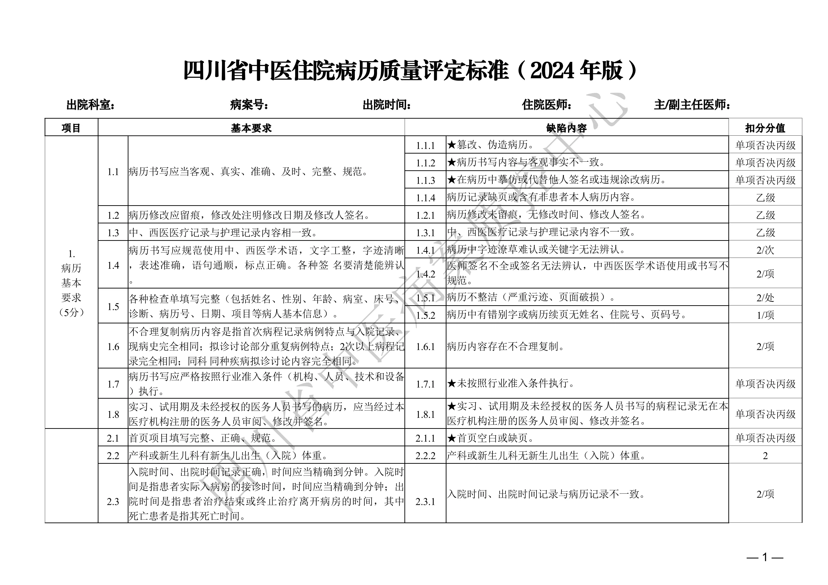
四川省中医病案质量控制中心文件 川中病案质控〔2024〕17 号 四川省中医病案质量控制中心 关于印发四川省中医住院病历质量评定标准(2024年 版)的通知 各中医医疗机构: 为贯彻落实《医疗质量安全核心制度要点》《中医病历书写基本规 范》《中医住院病案首页数据填写质量规范(暂行)》《中医住院病案首 页质控考核标准(2017 年版)》《病案管理质量控制指标(2021 年版)》 等文件要求,我中心组织多学科专家对《四川省住院病历质量评定标 准(2023 年版)》进行专题调研、意见征求,经多轮研讨形成《四川 省中医住院病历质量评定标准(2024 年版)》,现印发你们,请遵照执 行。 本标准自 2025 年 1 月 1 日起施行。 附件:《四川省中医住院病历质量评定标准(2024 年版)》 四川省中医病案质量控制中心 2024 年 12 月 13 日

1、当您付费下载文档后,您只拥有了使用权限,并不意味着购买了版权,文档只能用于自身使用,不得用于其他商业用途(如 [转卖]进行直接盈利或[编辑后售卖]进行间接盈利)。
2、本站所有内容均由合作方或网友上传,本站不对文档的完整性、权威性及其观点立场正确性做任何保证或承诺!文档内容仅供研究参考,付费前请自行鉴别。
3、如文档内容存在违规,或者侵犯商业秘密、侵犯著作权等,请点击“违规举报”。

Q:已扫码付款购买某文档,但购买成功后没有显示下载入口?

A:建议您微信注册登录后购买,不要再次付款。出现该问题的概率很低,联系客服会尽快解决。

Q:如何查询已购买的文档和支付明细?

A:在您的“个人中心-我的订单”里,您可以查看到自己的文档购买记录。

Q:购买后如何下载?

A:在您的“我的订单”里,您可以下载购买的文档到本地。

Q:文档下载后打不开?

A:推荐使用Edge、Chrome内核浏览器下载。下载成功后,使用较高版本 office 或 wps 打开文档。如果文档扩展名不符,修改文档扩展名即可解决。

Q:下载后文档与页面展示有差异?

A:文档的总页数、文档格式和文档大小以系統显示为准,发生争议时,平台客服以系统显示作为判断依据。

Q:文档购买后可以申请退款吗?

A:所有收费文档都可以先部分预览再购买,且平台自身不编辑或修改文档内容,也不对该等内容的真实性、有效性负责。请您谨慎选择所需内容后支付。除因文档自身质量问题外(如:文档出现空白、乱码、内容缺失或下载后内容不一致、无法正常显示、损坏无法打开等情形),付费文档不予退换。

Q: 购买文档后如何咨询客服?

A: 首页点击页面右下角【在线客服】(周一至周五9点-17点),我们将安排专人为您处理。

【智研院】医疗智库
实名认证
内容提供者

欢迎关注医信医管智研院公众号,加入读者交流群获取更多医疗干货内容!

确认删除?
回到顶部
在线客服
己有书馆