主题:XX医院人事科“十五五”发展规划计划书(2026-2030年) VIP免费 优质

主题:XX医院人事科“十五五”发展规划计划书(2026-2030年)_第1页
主题:XX医院人事科“十五五”发展规划计划书(2026-2030年)_第2页
主题:XX医院人事科“十五五”发展规划计划书(2026-2030年)_第3页
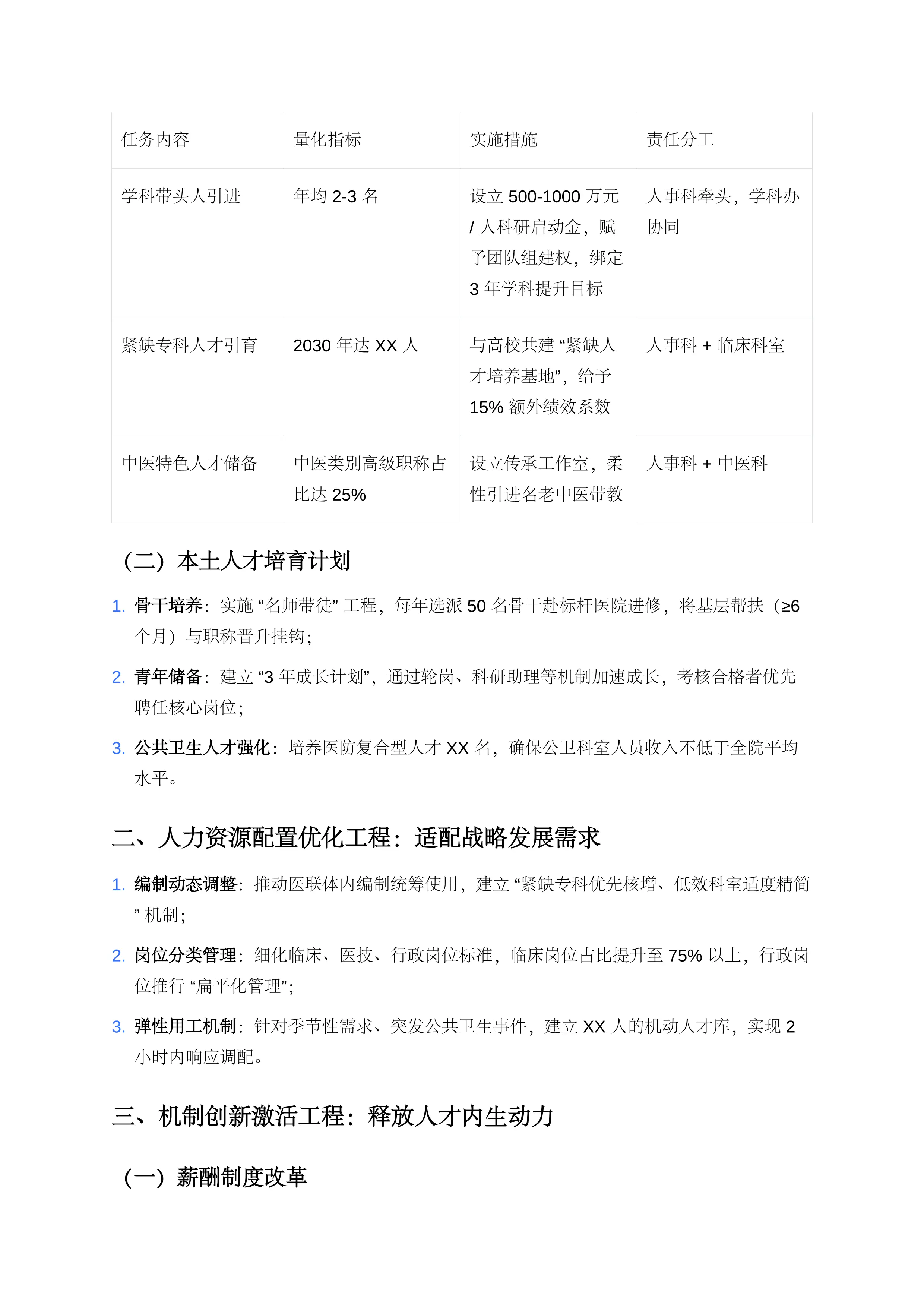
公立医院人事科 “十五五” 发展规划计划书(2026-2030 年) 编制单位:XX 医院人事科 编制日期:2025 年 XX 月 XX 日 规划周期:2026 年 1 月 —2030 年 12 月 第一章 规划总则 一、规划背景 1. 政策导向:落实《关于进一步完善医疗卫生服务体系的意见》要求,响应 “健康中国 2030” 战略深化部署,衔接 DRG/DIP 支付改革、医防融合等政策对人才队伍的刚性需求。 2. 医院需求:承接医院 “十五五” 规划中 “质量效能转型” 目标,破解当前人才引育失衡、结构 不合理、基层留才难等 “十四五” 遗留痛点。 3. 科室定位:以 “人才驱动发展” 为核心,打造适配学科集群建设、数智化转型的人力资源管 理体系,支撑医院 “大综合、强专科” 发展定位。 二、规划原则 1. 政策衔接原则:刚性落实国家人才培养、编制管理、薪酬改革等政策要求,同步对接地方 区域医疗中心建设任务。 2. 战略匹配原则:围绕医院学科建设(如优势学科群、紧缺专科)、运营革新目标,动态调 整人力资源配置策略。 3. 闭环管理原则:建立 “调研 - 目标 - 实施 - 评估 - 调整” 全流程机制,确保规划可落地、可 考核、可优化。 4. 差异化发展原则:针对高层次人才、中青年骨干、基层医护实施分类管理,兼顾中医特色 人才等专项培育需求。 三、总体目标 到 2030 年,建成 “结构合理、梯队完备、机制灵活、效能突出” 的现代化人力资源体系:

1、当您付费下载文档后,您只拥有了使用权限,并不意味着购买了版权,文档只能用于自身使用,不得用于其他商业用途(如 [转卖]进行直接盈利或[编辑后售卖]进行间接盈利)。
2、本站所有内容均由合作方或网友上传,本站不对文档的完整性、权威性及其观点立场正确性做任何保证或承诺!文档内容仅供研究参考,付费前请自行鉴别。
3、如文档内容存在违规,或者侵犯商业秘密、侵犯著作权等,请点击“违规举报”。

Q:已扫码付款购买某文档,但购买成功后没有显示下载入口?

A:建议您微信注册登录后购买,不要再次付款。出现该问题的概率很低,联系客服会尽快解决。

Q:如何查询已购买的文档和支付明细?

A:在您的“个人中心-我的订单”里,您可以查看到自己的文档购买记录。

Q:购买后如何下载?

A:在您的“我的订单”里,您可以下载购买的文档到本地。

Q:文档下载后打不开?

A:推荐使用Edge、Chrome内核浏览器下载。下载成功后,使用较高版本 office 或 wps 打开文档。如果文档扩展名不符,修改文档扩展名即可解决。

Q:下载后文档与页面展示有差异?

A:文档的总页数、文档格式和文档大小以系統显示为准,发生争议时,平台客服以系统显示作为判断依据。

Q:文档购买后可以申请退款吗?

A:所有收费文档都可以先部分预览再购买,且平台自身不编辑或修改文档内容,也不对该等内容的真实性、有效性负责。请您谨慎选择所需内容后支付。除因文档自身质量问题外(如:文档出现空白、乱码、内容缺失或下载后内容不一致、无法正常显示、损坏无法打开等情形),付费文档不予退换。

Q: 购买文档后如何咨询客服?

A: 首页点击页面右下角【在线客服】(周一至周五9点-17点),我们将安排专人为您处理。

【智研院】医疗智库
实名认证
内容提供者

欢迎关注医信医管智研院公众号,加入读者交流群获取更多医疗干货内容!

确认删除?
回到顶部
在线客服
己有书馆