医院突发事件总体应急预案.pdf

医院突发事件总体应急预案.pdf_第1页
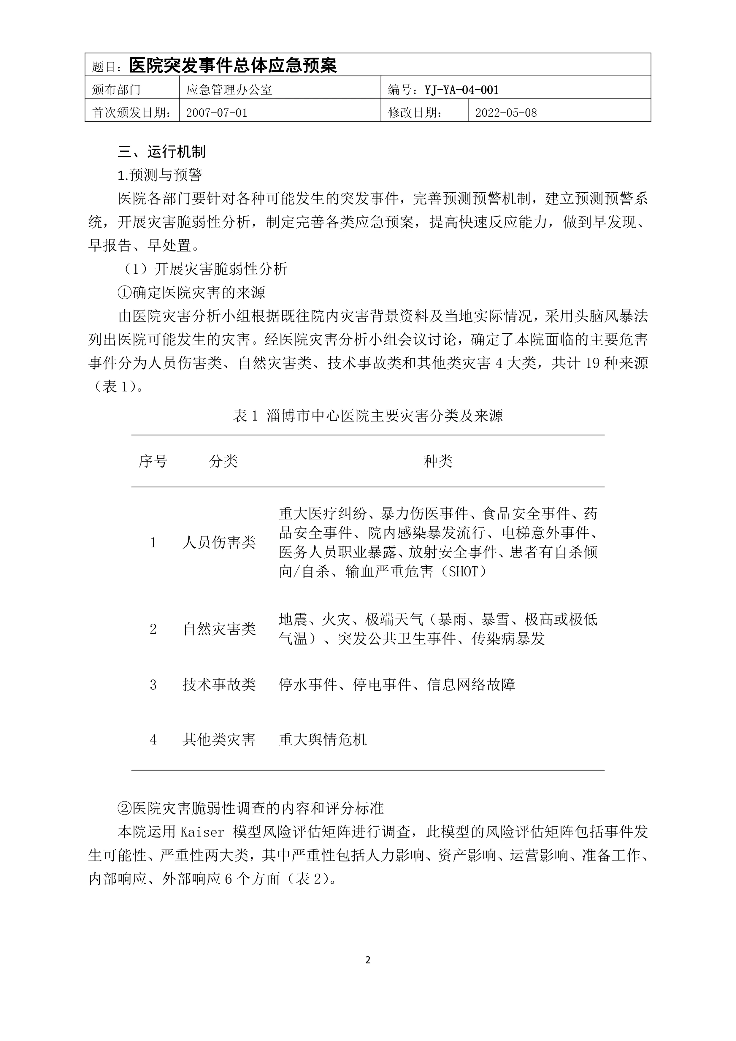
医院突发事件总体应急预案.pdf_第2页
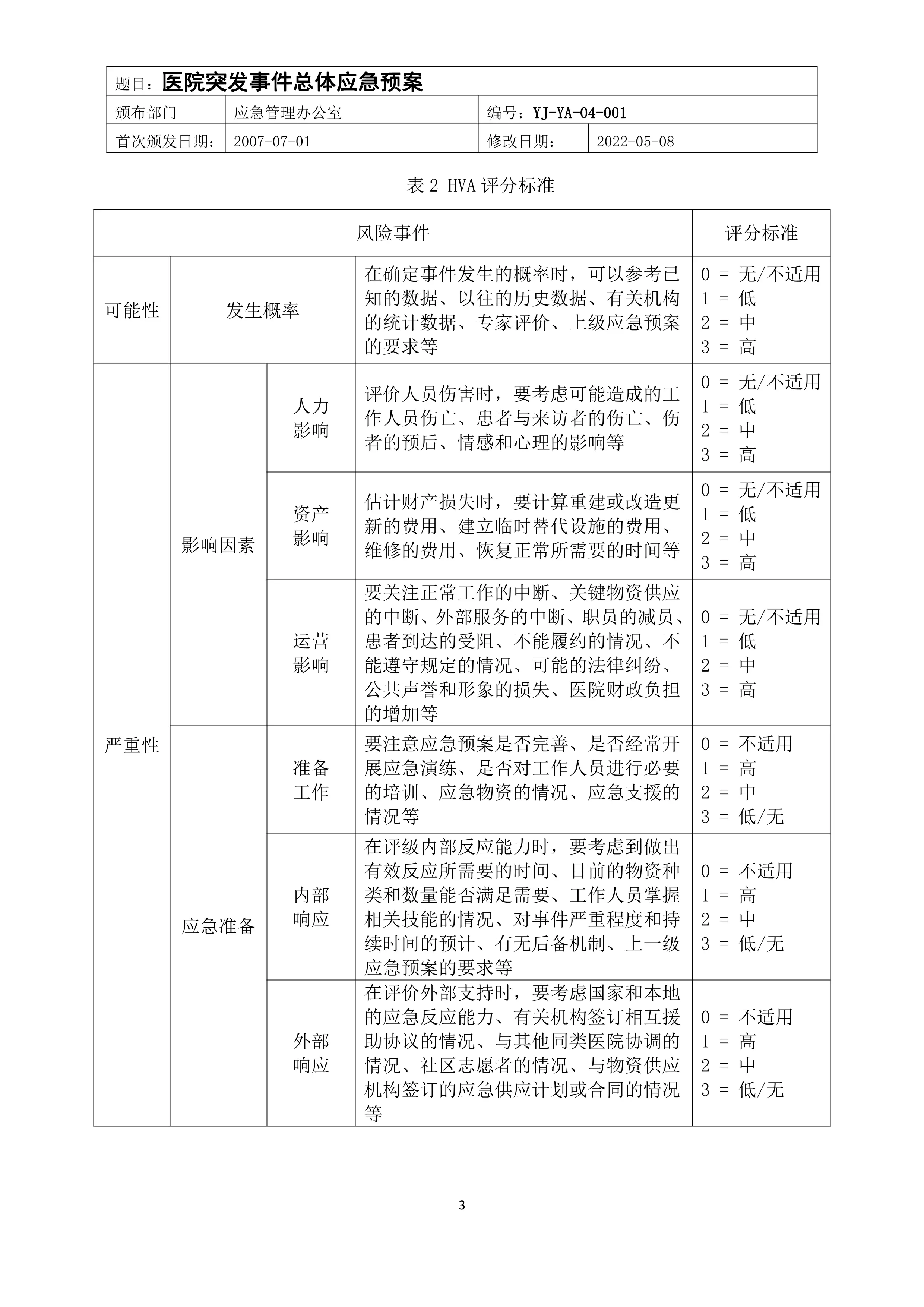
医院突发事件总体应急预案.pdf_第3页
题目:医院突发事件总体应急预案 颁布部门 应急管理办公室 首次颁发日期: 修改日期: 2022-05-08 1 为提高医院应对各类突发事件的应急反应能力和医疗救援水平,最大程度预防和减 少人员伤亡和健康危害,保障身体健康和生命安全,维护社会稳定,促进医院可持续发 展。依据国家有关法律法规以及《山东省突发事件总体应急预案》、《淄博市突发事件总 体应急预案》等规定,制定本预案。 一、突发事件的分类分级 1.突发事件的分类:本预案所称突发事件是指突然发生,造成或者可能造成重大人 员伤亡、财产损失、生态环境破坏和严重社会危害,危及公共安全的紧急事件。主要分 为意外事件、自然灾害、公共卫生事件、社会安全事件四类: (1)意外事件。包括水、电、气、设备故障等。 (2)自然灾害。主要包括水灾,地震灾害等。 (3)公共卫生事件。主要包括传染病疫情,群体性不明原因疾病,食品安全和职 业危害,以及其他严重影响公众健康和生命安全的事件。 (4)社会安全事件。主要包括群体性殴斗、械斗,恐怖袭击事件等。 2.突发事件的分级:院内发生的各类突发事件按照其性质、严重程度、可控性和影 响范围等因素,一般分为甲、乙两级。 甲级:造成人员重大伤亡的;引起火灾造成医院财产损失或需要病人疏散的,医院 设备遭到破坏损失巨大的;造成水、热、气、电供应困难影响医院医疗秩序的;集体食 物中毒,且中毒人员超过 3 人以上,社会影响较大的事件等。 乙级:一般性破坏、火灾没有人员伤亡或财产损失的;医院设备遭到破坏损失不大 的;供水、热、气、电等遭破坏马上能恢复的;症状不重、人数不多的食物中毒等。 二、组织体系 1.领导机构 医院党委和领导班子是突发事件应急管理的最高领导机构。医院成立应急管理工 作领导小组,由医院党政领导班子全体成员组成,党委书记、院长任组长,班子其他成 员任副组长,主要职能部门负责人任成员。 主要职责:在政府及卫生行政部门的领导下,负责统筹规划和协调指挥医院突发 事件应急处理工作,对处置突发事件提出决策性意见和具体工作方案;根据事态发展, 及时调整各有关工作机构的工作任务。 2.办事机构 医院应急管理工作领导小组下设应急管理办公室。 主要职责: 在医院应急管理工作领导小组的领导下, 承担应急领导小组办事机构的 职能,具体执行和落实领导小组的各项决策和指令;全面掌握院内应急救治进展情况, 做好报告和传达工作;协调相关药品、设备和物资。

1、当您付费下载文档后,您只拥有了使用权限,并不意味着购买了版权,文档只能用于自身使用,不得用于其他商业用途(如 [转卖]进行直接盈利或[编辑后售卖]进行间接盈利)。
2、本站所有内容均由合作方或网友上传,本站不对文档的完整性、权威性及其观点立场正确性做任何保证或承诺!文档内容仅供研究参考,付费前请自行鉴别。
3、如文档内容存在违规,或者侵犯商业秘密、侵犯著作权等,请点击“违规举报”。

Q:已扫码付款购买某文档,但购买成功后没有显示下载入口?

A:建议您微信注册登录后购买,不要再次付款。出现该问题的概率很低,联系客服会尽快解决。

Q:如何查询已购买的文档和支付明细?

A:在您的“个人中心-我的订单”里,您可以查看到自己的文档购买记录。

Q:购买后如何下载?

A:在您的“我的订单”里,您可以下载购买的文档到本地。

Q:文档下载后打不开?

A:推荐使用Edge、Chrome内核浏览器下载。下载成功后,使用较高版本 office 或 wps 打开文档。如果文档扩展名不符,修改文档扩展名即可解决。

Q:下载后文档与页面展示有差异?

A:文档的总页数、文档格式和文档大小以系統显示为准,发生争议时,平台客服以系统显示作为判断依据。

Q:文档购买后可以申请退款吗?

A:所有收费文档都可以先部分预览再购买,且平台自身不编辑或修改文档内容,也不对该等内容的真实性、有效性负责。请您谨慎选择所需内容后支付。除因文档自身质量问题外(如:文档出现空白、乱码、内容缺失或下载后内容不一致、无法正常显示、损坏无法打开等情形),付费文档不予退换。

Q: 购买文档后如何咨询客服?

A: 首页点击页面右下角【在线客服】(周一至周五9点-17点),我们将安排专人为您处理。

医管老道
实名认证
内容提供者

给大家分享医院管理中包括医务护理、公卫院感、病案质控、财务运营、绩效考核和信息化建设等方面的知识和经验。希望大家喜欢!

确认删除?
回到顶部
在线客服
己有书馆