支气管哮喘防治指南 优质

支气管哮喘防治指南_第1页
支气管哮喘防治指南_第2页
支气管哮喘防治指南_第3页
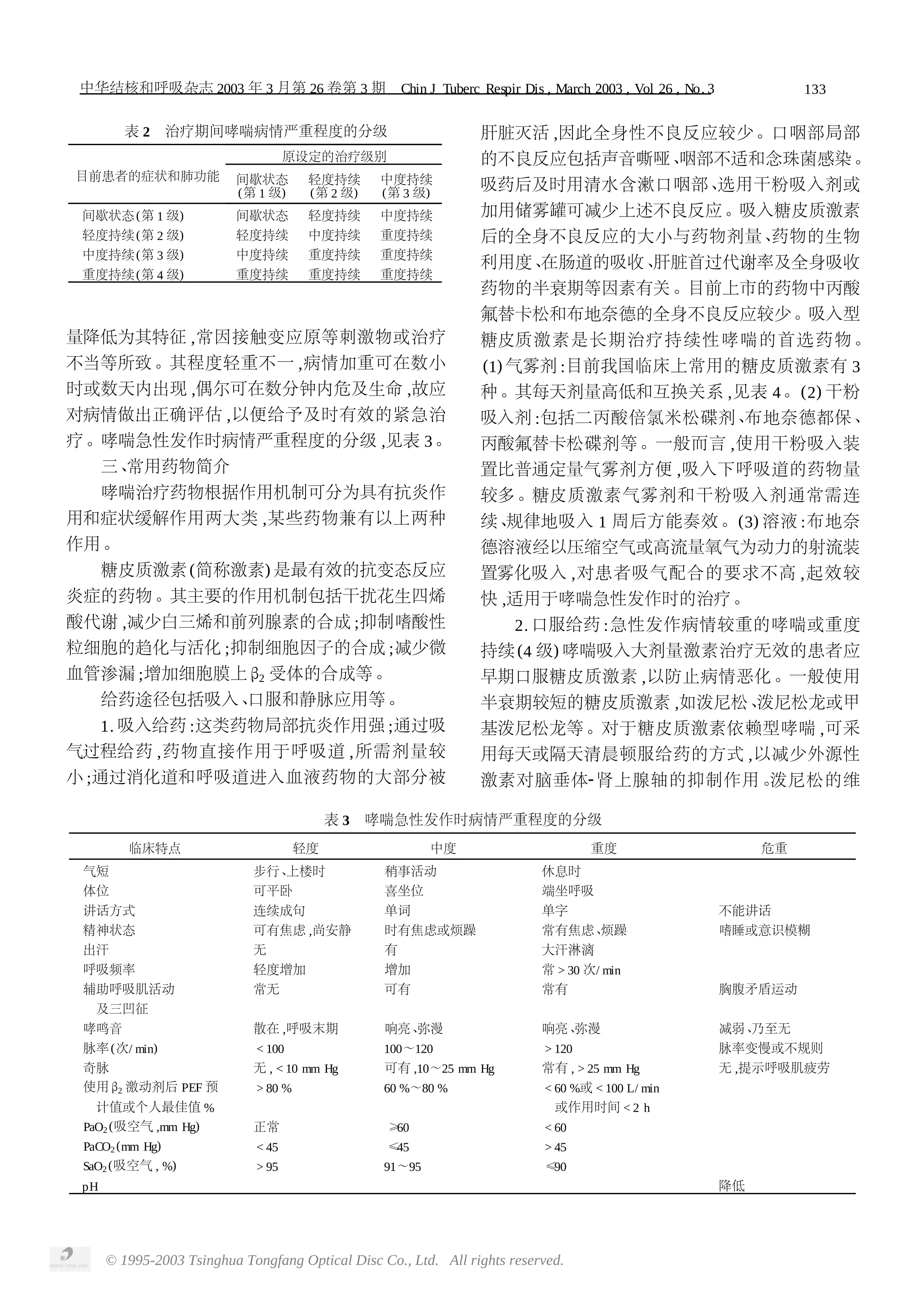
·诊治方案· 支气管哮喘防治指南 (支气管哮喘的定义、诊断、治疗及教育和管理方案) 中华医学会呼吸病学分会哮喘学组   一、定义 支气管哮喘 (简称哮喘) 是由多种细胞 (如嗜酸 性粒细胞、肥大细胞、T淋巴细胞、中性粒细胞、气道 上皮细胞等)和细胞组份 (cellular elements) 参与的气 道慢性炎症性疾患。这种慢性炎症导致气道高反应 性的增加 ,通常出现广泛多变的可逆性气流受限 ,并 引起反复发作性的喘息、气急、胸闷或咳嗽等症状 , 常在夜间和 (或)清晨发作、加剧 ,多数患者可自行缓 解或经治疗缓解。 二、诊断 诊断标准 : (1) 反复发作喘息、气急、胸闷或咳 嗽 ,多与接触变应原、冷空气、物理、化学性刺激、病 毒性上呼吸道感染 ,运动等有关。(2) 发作时在双 肺可闻及散在或弥漫性 ,以呼气相为主的哮鸣音 ,呼 气相延长。(3) 上述症状可经治疗缓解或自行缓 解。(4) 除外其它疾病所引起的喘息、气急、胸闷和 咳嗽。(5) 临床表现不典型者 (如无明显喘息或体 征)应至少具备以下一项试验阳性 : ①支气管激发试 验或运动试验阳性 ; ②支气管舒张试验阳性[一秒钟 用力呼气容积 (FEV1) 增加 15 % 以上 ,且 FEV1 增加 绝对值 > 200 ml ] ; ③最大呼气流量 ( PEF) 日内变异 率或昼夜波动率 ≥20 %。 符合 1~4 条或 4、5 条者 ,可以诊断为支气管哮 喘。 分期 :根据临床表现哮喘可分为急性发作期 (exacerbation) 、慢性持续期 (persistent) 和缓解期。慢 性持续期是指在相当长的时间内 ,每周均不同频度 和 (或)不同程度地出现症状 (喘息、气急、胸闷、咳嗽 等) ;缓解期系指经过治疗或未经治疗症状、体征消 失 ,肺功能恢复到急性发作前水平 ,并维持 4 周以 上。 病情严重程度分级 :哮喘患者的病情严重程度 分级应分为三个部分。 1. 治疗前哮喘病情严重程度的分级 :包括新发 生的哮喘患者和既往已诊断为哮喘而长时间未应用 药物治疗的患者。见表 1。 表 1  治疗前哮喘病情严重程度的分级 分级 临床特点 间歇状态 症状 < 每周 1 次 (第 1 级) 短暂出现 夜间哮喘症状≤每个月 2 次 FEV1 占预计值 % ≥80 %或 PEF ≥80 %个人  最佳值 ,PEF 或 FEV1 变异率 < 20 % 轻度持续 症状≥每周 1 次 ,但 < 每天 1 次 (第 2 级) 可能影响活动和睡眠 夜间哮喘症状 > 每个月 2 次 ,但 < 每周 1 次 FEV1 占预计值 % ≥80 %或 PEF ≥80 %个人  最佳值 ,PEF 或 FEV1 变异率 20 %~30 % 中度持续 每天有症状 (第 3 级) 影响活动和睡眠 夜间哮喘症状≥每周 1 次 FEV1 占预计值 %为 60 %~79 %或 PEF 60 %~  79 %个人最佳值 ,PEF 或 FEV1 变异率 > 30 % 重度持续 每天有症状 (第 4 级) 频繁出现 经常出现夜间哮喘症状 体力活动受限 FEV1 占预计值 < 60 %或 PEF < 60 %个人  最佳值 ,PEF 或 FEV1 变异率 > 30 %   2. 治疗期间哮喘病情严重程度的分级 :当患者 已经处于规范化分级治疗期间 ,哮喘病情严重程度 分级则应根据临床表现和目前每天治疗方案的级别 综合判断。例如 ,患者目前的治疗级别是按照轻度 持续 (第 2 级) 的治疗方案 ,经过治疗后患者目前的 症状和肺功能仍为轻度持续 (第 2 级) ,说明目前的 治疗级别不足以控制病情 ,应该升级治疗 ,因此 ,病 情严重程度的分级应为中度持续 (第 3 级) 。区分治 疗前和规范化分级治疗期间的病情严重程度分级 , 目的在于避免在临床诊治过程中对哮喘病情的低 估 ,并指导正确使用升降级治疗 ,见表 2。 3. 哮喘急性发作时病情严重程度的分级 :哮喘 急性发作是指喘息、气急、咳嗽、胸闷等症状突然发 生 ,或原有症状急剧加重 ,常有呼吸困难 ,以呼气流 ·231· 中华结核和呼吸杂志 2003 年 3 月第 26 卷第 3 期  Chin J Tuberc Respir Dis , March 2003 , Vol 26 , No. 3 © 1995-2003 Tsinghua Tongfang Optical Disc Co., Ltd. All rights reserved.

1、当您付费下载文档后,您只拥有了使用权限,并不意味着购买了版权,文档只能用于自身使用,不得用于其他商业用途(如 [转卖]进行直接盈利或[编辑后售卖]进行间接盈利)。
2、本站所有内容均由合作方或网友上传,本站不对文档的完整性、权威性及其观点立场正确性做任何保证或承诺!文档内容仅供研究参考,付费前请自行鉴别。
3、如文档内容存在违规,或者侵犯商业秘密、侵犯著作权等,请点击“违规举报”。

Q:已扫码付款购买某文档,但购买成功后没有显示下载入口?

A:建议您微信注册登录后购买,不要再次付款。出现该问题的概率很低,联系客服会尽快解决。

Q:如何查询已购买的文档和支付明细?

A:在您的“个人中心-我的订单”里,您可以查看到自己的文档购买记录。

Q:购买后如何下载?

A:在您的“我的订单”里,您可以下载购买的文档到本地。

Q:文档下载后打不开?

A:推荐使用Edge、Chrome内核浏览器下载。下载成功后,使用较高版本 office 或 wps 打开文档。如果文档扩展名不符,修改文档扩展名即可解决。

Q:下载后文档与页面展示有差异?

A:文档的总页数、文档格式和文档大小以系統显示为准,发生争议时,平台客服以系统显示作为判断依据。

Q:文档购买后可以申请退款吗?

A:所有收费文档都可以先部分预览再购买,且平台自身不编辑或修改文档内容,也不对该等内容的真实性、有效性负责。请您谨慎选择所需内容后支付。除因文档自身质量问题外(如:文档出现空白、乱码、内容缺失或下载后内容不一致、无法正常显示、损坏无法打开等情形),付费文档不予退换。

Q: 购买文档后如何咨询客服?

A: 首页点击页面右下角【在线客服】(周一至周五9点-17点),我们将安排专人为您处理。

医管老道
实名认证
内容提供者

给大家分享医院管理中包括医务护理、公卫院感、病案质控、财务运营、绩效考核和信息化建设等方面的知识和经验。希望大家喜欢!

确认删除?
回到顶部
在线客服
己有书馆