中国慢性呼吸道疾病呼吸康复管理指南(2021年)

中国慢性呼吸道疾病呼吸康复管理指南(2021年)_第1页
中国慢性呼吸道疾病呼吸康复管理指南(2021年)_第2页
中国慢性呼吸道疾病呼吸康复管理指南(2021年)_第3页
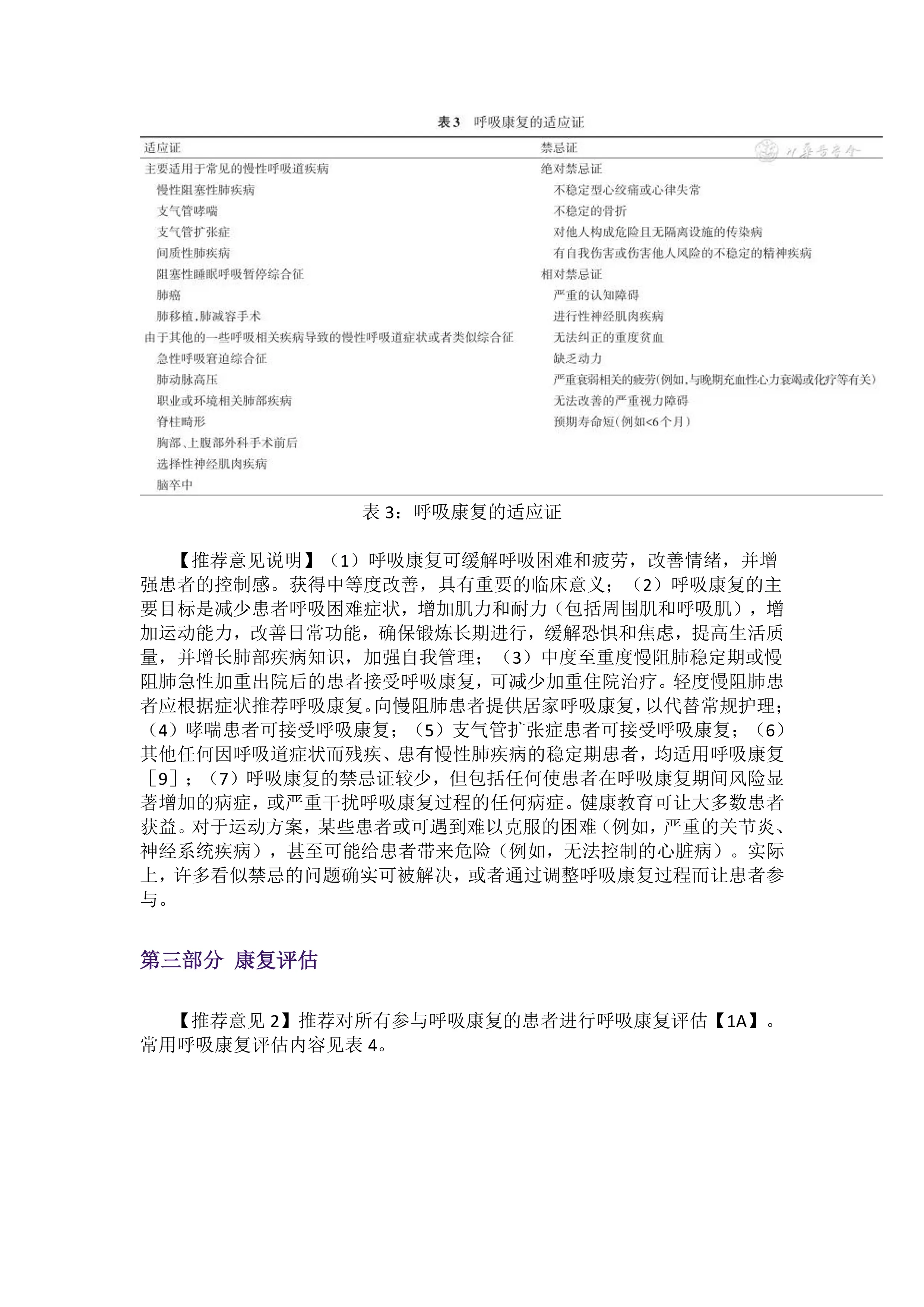
中国慢性呼吸道疾病呼吸康复管理指南(2021年) 中国医师协会呼吸医师分会 中华医学会呼吸病学分会 中国康复医学会呼吸康复专业 委员会 《中华健康管理学杂志》编辑委员会 中华健康管理学杂志, 2021,15 摘要 我国慢性呼吸道疾病(chronic respiratory diseases,CRD)患病率、致残率、 致死率高,疾病负担重。呼吸康复是 CRD 长期管理的核心组成部分,是基于全 面患者评估、为患者量身定制的综合干预措施,是最具成本效益的非药物治疗手 段之一。该指南适用于常见的 CRD 和其他的一些呼吸相关疾病导致的慢性呼吸 道症状或者类似综合征,需排除严重的认知功能障碍,不稳定心绞痛等。采用量 表分析、影像学检查、肺功能检查等方式进行呼吸康复评定是呼吸康复的重要环 节。呼吸康复技术包括不依赖设备的运动训练、手法排痰和体位引流、主动循环 呼吸技术、自主引流,依赖设备的呼气正压/振荡呼气正压治疗、高频胸壁振荡。 同时,可通过应用呼吸支持技术如氧疗、高流量氧疗、无创通气,以及辅助使用 支气管扩张剂等措施,保证上述康复技术的安全性和有效性。营养作为呼吸康复 重要组成部分推荐采用营养风险筛查 2002或主观整体评价量表进行 CRD患者的 营养筛查与评估,推荐以增强骨骼肌力量,从而改善呼吸肌力为目标。此外,通 过对 CRD 患者进行心理干预、自我管理教育和日常生活指导,可提高患者的依 从性,改善合并症,消除不良情绪与行为。目前,远程医疗和移动医疗技术的普 及为呼吸康复的施展提供了可行性保障。 2017年全球慢性呼吸道疾病(chronic respiratory diseases,CRD)的患病率约 为 7.1%,总患病人数达 5.449亿[1],我国慢性阻塞性肺疾病(简称慢阻肺) 患病人数约 1亿[2],CRD 成为致残、致死的主要疾病负担[1]。呼吸康复对 CRD 患者是一种非常有效的治疗方法,是 CRD 长期管理的核心组成部分,它是 基于全面患者评估的为患者量身定制的综合干预措施,包括但不局限于运动训 练、患者教育和行为改变,旨在改善 CRD 患者的身心状况,促进其对增进健康 行为的长期依从性。呼吸康复能够提高运动能力、减轻呼吸困难症状、提高与健 康相关的生活质量和减少住院率。 近年来,呼吸康复越来越受到国内外同行的重视,但是其可及性、接受度和 完成程度均很差,无论是在发达国家还是中低收入国家,呼吸康复远未得到充分 的利用。基于此,由中国医师协会呼吸医师分会、中华医学会呼吸病学分会、中 国康复医学会呼吸康复专业委员会、《中华健康管理学杂志》编辑委员会组织相 关专家,基于当前的循证医学证据,制定了《慢性呼吸道疾病呼吸康复与管理指 南》,旨在规范 CRD 管理,更好地发挥呼吸康复在 CRD 管理中的作用。

1、当您付费下载文档后,您只拥有了使用权限,并不意味着购买了版权,文档只能用于自身使用,不得用于其他商业用途(如 [转卖]进行直接盈利或[编辑后售卖]进行间接盈利)。
2、本站所有内容均由合作方或网友上传,本站不对文档的完整性、权威性及其观点立场正确性做任何保证或承诺!文档内容仅供研究参考,付费前请自行鉴别。
3、如文档内容存在违规,或者侵犯商业秘密、侵犯著作权等,请点击“违规举报”。

Q:已扫码付款购买某文档,但购买成功后没有显示下载入口?

A:建议您微信注册登录后购买,不要再次付款。出现该问题的概率很低,联系客服会尽快解决。

Q:如何查询已购买的文档和支付明细?

A:在您的“个人中心-我的订单”里,您可以查看到自己的文档购买记录。

Q:购买后如何下载?

A:在您的“我的订单”里,您可以下载购买的文档到本地。

Q:文档下载后打不开?

A:推荐使用Edge、Chrome内核浏览器下载。下载成功后,使用较高版本 office 或 wps 打开文档。如果文档扩展名不符,修改文档扩展名即可解决。

Q:下载后文档与页面展示有差异?

A:文档的总页数、文档格式和文档大小以系統显示为准,发生争议时,平台客服以系统显示作为判断依据。

Q:文档购买后可以申请退款吗?

A:所有收费文档都可以先部分预览再购买,且平台自身不编辑或修改文档内容,也不对该等内容的真实性、有效性负责。请您谨慎选择所需内容后支付。除因文档自身质量问题外(如:文档出现空白、乱码、内容缺失或下载后内容不一致、无法正常显示、损坏无法打开等情形),付费文档不予退换。

Q: 购买文档后如何咨询客服?

A: 首页点击页面右下角【在线客服】(周一至周五9点-17点),我们将安排专人为您处理。

【智研院】医疗智库
实名认证
内容提供者

欢迎关注医信医管智研院公众号,加入读者交流群获取更多医疗干货内容!

确认删除?
回到顶部
在线客服
己有书馆