住院患者营养风险筛查评估表 VIP免费

住院患者营养风险筛查评估表_第1页
住院患者营养风险筛查评估表_第2页
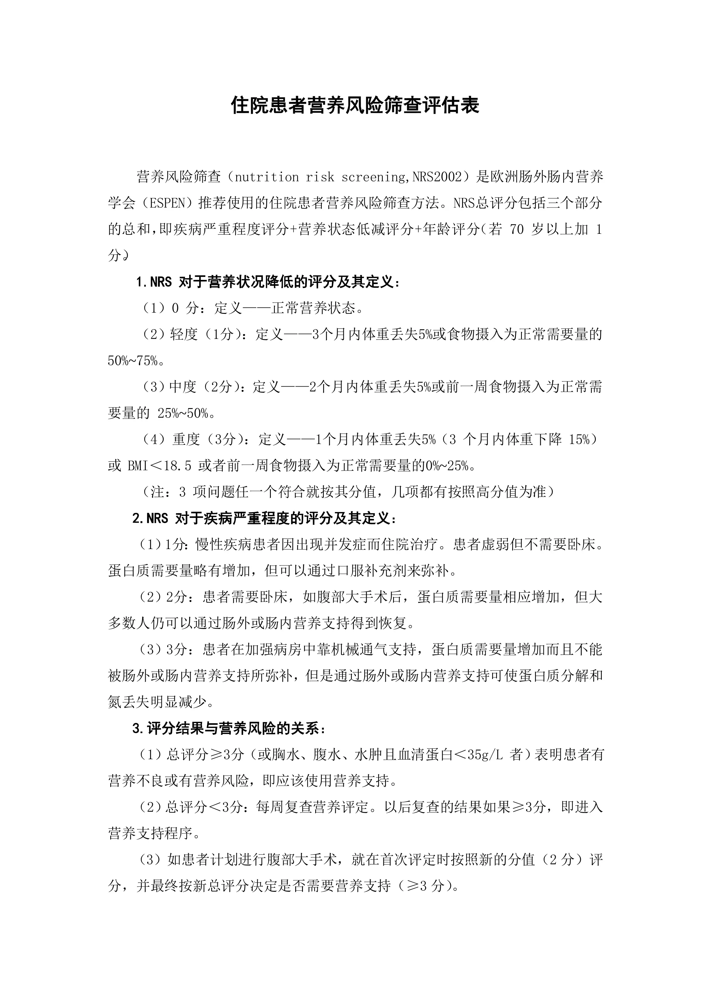
住院患者营养风险筛查评估表 一、患者资料 姓名 住院号 性别 病区 年龄 床号 身高(cm) 体重(kg) 体重指数(BMI) 蛋白质(g/L) 临床诊断 二、疾病状态 疾病状态 分数 若“是”请打钩 ●骨盆骨折 / 慢性病患者合并有以下疾病:肝硬化、 慢性阻塞性肺病、长期血液透析、糖尿病、肿瘤 1 ●腹部重大手术、中风、重症肺炎、血液系统肿瘤 2 ●颅脑损伤、骨髓抑制、加护病患(APACHE>10 分) 3 合计 三、营养状态 营养状况指标(单选) 分数 若“是”请打钩 ●正常营养状态 0 ●3 个月内体重减轻>5%或最近1个星期进食量(与 需要量相比)减少20%~50% 1 ●2 个月内体重减轻>5%或 BMI18.5~20.5 或最近 1 个星期进食量(与需要量相比)减少50%~75% 2 ●1 个月内体重减轻>5%(或3个月内减轻>15%)或 BMI<18.5(或血清白蛋白<35g/L)或最近1个星期进 食量(与需要量相比)减少70%~100% 3 合计 四、年龄 年龄≥70岁加算 1 分 1 五、营养风险筛查评估结果 营养风险筛查总分 处理 □总分≥3.0:患者有营养不良的风险,需营养支持治疗 □总分<3.0:若患者将接受重大手术,则每周重新评估其营养状况 执行者: 时间:

1、当您付费下载文档后,您只拥有了使用权限,并不意味着购买了版权,文档只能用于自身使用,不得用于其他商业用途(如 [转卖]进行直接盈利或[编辑后售卖]进行间接盈利)。
2、本站所有内容均由合作方或网友上传,本站不对文档的完整性、权威性及其观点立场正确性做任何保证或承诺!文档内容仅供研究参考,付费前请自行鉴别。
3、如文档内容存在违规,或者侵犯商业秘密、侵犯著作权等,请点击“违规举报”。

Q:已扫码付款购买某文档,但购买成功后没有显示下载入口?

A:建议您微信注册登录后购买,不要再次付款。出现该问题的概率很低,联系客服会尽快解决。

Q:如何查询已购买的文档和支付明细?

A:在您的“个人中心-我的订单”里,您可以查看到自己的文档购买记录。

Q:购买后如何下载?

A:在您的“我的订单”里,您可以下载购买的文档到本地。

Q:文档下载后打不开?

A:推荐使用Edge、Chrome内核浏览器下载。下载成功后,使用较高版本 office 或 wps 打开文档。如果文档扩展名不符,修改文档扩展名即可解决。

Q:下载后文档与页面展示有差异?

A:文档的总页数、文档格式和文档大小以系統显示为准,发生争议时,平台客服以系统显示作为判断依据。

Q:文档购买后可以申请退款吗?

A:所有收费文档都可以先部分预览再购买,且平台自身不编辑或修改文档内容,也不对该等内容的真实性、有效性负责。请您谨慎选择所需内容后支付。除因文档自身质量问题外(如:文档出现空白、乱码、内容缺失或下载后内容不一致、无法正常显示、损坏无法打开等情形),付费文档不予退换。

Q: 购买文档后如何咨询客服?

A: 首页点击页面右下角【在线客服】(周一至周五9点-17点),我们将安排专人为您处理。

【智研院】医疗智库
实名认证
内容提供者

欢迎关注医信医管智研院公众号,加入读者交流群获取更多医疗干货内容!

确认删除?
回到顶部
在线客服
己有书馆