DeepSeek:尝试一下在 “病案编码” 方面的应用
这个春节,DeepSeek(深度求索)火了。火到什么程度?大街小巷,从科技爱好者到普通民众,都在谈论DeepSeek。
DeepSeek在多个领域展现了其强大的应用能力,万物皆可“DeepSeek”。在编程相关问题、多领域任务处理、数据检索与处理等方面,DeepSeek提供了高效的解决方案。
如此强大的“DeepSeek”,能否改变病案传统工作模式......
尝试使用DeepSeek进行 “病案编码” ,将使用结果及其工作情况分析如下:






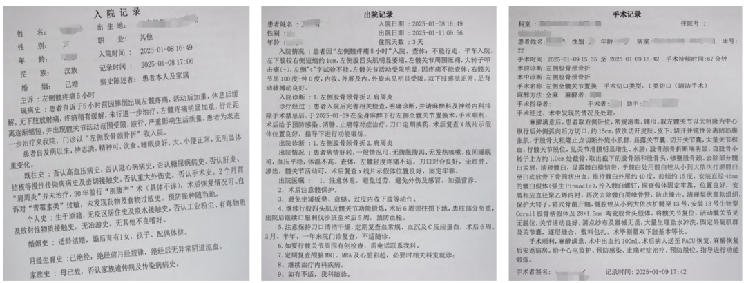
答案却存在同样问题!针对手术操作编码继续提问:
此病例手术操作编码是否存在另编码

给出答案:“81.5100,无需附加其他手术操作编码”,这也是不符合编码规则的;之后又尝试了关于支架置入手术的测试,结果同样存在存在错编、漏编、多编及编码类目名称与工具书不符情况;对于复杂及罕见病编码更是错误较高。
体验:不否认DS在“搜索”方面有着强大的能力,但在编码方面还存在很大提升空间,思考过程看上去既细致又条理,实际却存在不少错误;对于一些基础的编码原则,比如“另编码、注释、包括、不包括”等,在实际案例中常不能准确运用;当对其给出内容存在质疑时,有时会给出愈加混乱的回答;同样问题的提问会有着不同答案等问题。
思考:错误原因可能由于病案编码是一门专业性强,融合多方面知识与技能的学科,由于政策的约束及临床情况的复杂性使编码很多情况下并非有着唯一正确答案;但是DS目前做到的已足以令人吃惊,通过简单的几张图片便已经能给出系统的编码结果,若加以训练,“后果不敢想象!”
以上内容为作者个人理解,仅供参考,欢迎共同讨论~
来源:山一大一附院病案,作者:王红兵 李秀丽,版权归原作者所有,仅供参考学习,如有侵权请联系删除,谢谢!
本文2025-02-14 09:40:50发表“ai医疗 ”栏目。
本文链接:https://kms.qipuai.com/article/1114.html
您需要登录后才可以发表评论, 登录 或者 注册
最新文档
热门文章





